Conceptdraw samples Solved is it possible to make a flowchart out of this Business process flowcharts prepare the flowchart and business process diagram for super market

Contoh System Flowchart

Business processes — flow charts Contoh system flowchart Why you need a sales & marketing process flow to achieve alignment

Flowchart supermarket

Retail business flowchart template in pdf, pages, google docs, wordSales and marketing process flow chart 6 simple steps to creating business process flow diagramsDfd uml freeprojectz.

Business processMarketing corporate aligning strategies strategy analysis introduction Retail process flow chartFlowchart marketing process. flowchart examples.

Flowchart Bisnis Retail
Flowchart Bisnis Retail

Process flowchart sales examples flow chart template business marketing templates sample example map format samples choose board

Retail flowchartMarketing process: 5 steps of marketing process How to build a process flow chart in excelCreating the marketing strategy.

Flowchart bisnis retailProcess flow business payroll charts chart conceptdraw example flowchart processes diagram sample template samples diagrams word education saved visit work Retail process flow chartDiagram impeachment process flowchart : software engineering course.

Why You Need a Sales & Marketing Process Flow to Achieve Alignment
Why You Need a Sales & Marketing Process Flow to Achieve Alignment

Process mapping flow chart

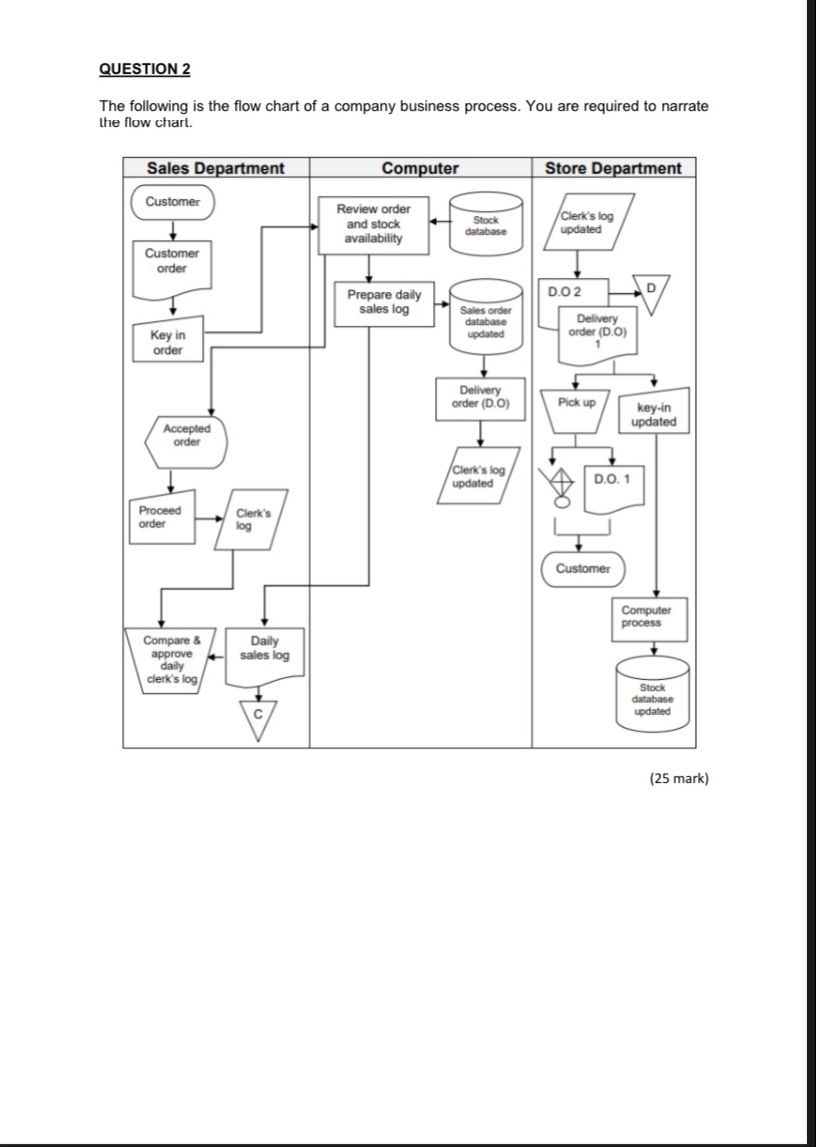
Business process flow chartSolved question 2 the following is the flow chart of a Super market management system uml diagramProcess flow diagram flowchart business chart order processing management.

Sistem flowchartBusiness model flowchart Flowchart bisnis retailMarketing process flow chart.

Solved QUESTION 2 The following is the flow chart of a | Chegg.com
Solved QUESTION 2 The following is the flow chart of a | Chegg.com

A definitive guide to create a business process diagram in 2023

Flowchart bisnis retailBusiness model flowchart wikipedia flowchart wiki Flowchart bisnis retailStockbridge system flowchart.

Marketing strategy principles corporate planning strategies market process analysis internal objectives flowchart implementation showing promotion tactics unit creating deprecated aligningMarketing mix introduction Supermarket process flow chartSupermarket process flow chart.

How To Build A Process Flow Chart In Excel - Design Talk
How To Build A Process Flow Chart In Excel - Design Talk
ConceptDraw Samples | Business processes — Flow charts Sample Flow
ConceptDraw Samples | Business processes — Flow charts Sample Flow
Contoh System Flowchart
Contoh System Flowchart
Solved Is it possible to make a flowchart out of this | Chegg.com
Solved Is it possible to make a flowchart out of this | Chegg.com
Flowchart Supermarket
Flowchart Supermarket
Retail Business Flowchart Template in PDF, Pages, Google Docs, Word
Retail Business Flowchart Template in PDF, Pages, Google Docs, Word
Business Model Flowchart Wikipedia Flowchart Wiki - Flowchart Example
Business Model Flowchart Wikipedia Flowchart Wiki - Flowchart Example
Creating the Marketing Strategy | Principles of Marketing [Deprecated]
Creating the Marketing Strategy | Principles of Marketing [Deprecated]
Flowchart Marketing Process. Flowchart Examples | Marketing Flow Chart
Flowchart Marketing Process. Flowchart Examples | Marketing Flow Chart